La non lucrativité
La non lucrativité d'un objet associatif est définie par le Code Général des Impôts.
Une association loi 1901 à but non lucratif est une association dont les dirigeants (membres du bureau ou du CA) ne partagent pas les bénéfices entre-eux, à la manière d'actionnaires ; mais réinvestissent les excédents dans la mise en œuvre du projet (achat de matériel, de local, financement de travaux, voyage d'étude en rapport avec le projet, embauche de nouveaux salariés, paiement des salaires, versement d'une prime de partage de la valeur...).
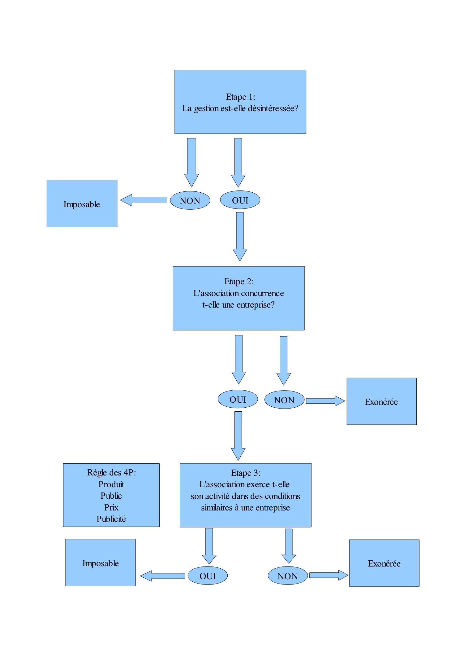
Il n'y a pas de dividendes dans une association a but non lucratif, la gestion est désintéressée, cela veut dire que les membres du Bureau ou du CA n'ont pas de compensation financière et que leur engagement est bénévole.
Une association peut avoir une activité économique, être opérateur de politiques publiques, vendre des biens, des services ou des prestations, si cela est prévu dans ses statuts.
Une association peut avoir une partie de son activité relevant de l'Intérêt Général
(ex. humanitaire, social, culturel...) et une autre qui s'inscrit dans le domaine marchand. Dans ce cas, l'association peut être "sectorisée", c'est-à-dire soumise aux impôts commerciaux sur la partie "marchande" de son activité.
Exemple
:
Une association ayant pour objet de promouvoir les musiques électroniques organise des conférences, des concerts à prix libre et des sorties d'album... Son chiffre d'affaire ne dépassant pas le seuil déterminé par l'administration fiscale (1 bis de l'article 206 du code général des impôts (CGI) est porté à
76 679 €), elle n'est pas soumise aux impôts commerciaux. Mais lorsque celle-ci achète un local dans lequel elle installe un bar et une fabrique de bières artisanales qui sont vendues les soirs de concerts... L'association devient imposable sur la partie "bar" de son activité car ce n'est plus de l'intérêt général mais une activité commerciale.
Les associations peuvent en fonction de leur chiffre d'affaire et de leur objet, être soumises aux impôts commerciaux, à la TVA, à la taxe sur les salaires ainsi qu'à la CET (Contribution économique territoriale).
La taxe sur les salaires s'applique dès lors que l'association n'est pas assujettie aux autres impôts. Mais les franchises en vigueur en dispensent parfois les petites associations de moins de 11 salariés et avec des temps partiels.
La reconnaissance d'intérêt général (RIG)

Les associations ayant un objet d'intérêt général et une gestion désintéressée peuvent organiser 6 manifestions annuelles "défiscalisées". Au delà, les associations, sont considérées comme professionnelles, elles sont donc soumises aux impôts commerciaux et doivent répondre aux obligations, telle la licence d'entrepreneur de spectacle...
L'Intérêt Général est déterminé par l'administration fiscale en fonction de l'objet de l'association et de la provenance de ses ressources financières. Il ne faut pas confondre la RIG avec la reconnaissance d'utilité publique.
La RIG permet de défiscaliser les dons, c'est-à-dire de délivrer une attestation au donateur qui lui permettra de déduire une partie du don de ses impôts. Seules les associations ayant obtenu cette RIG (nommée aussi rescrit fiscal) ont le droit de délivrer une attestation pour don. Ce qui n'empêche pas les autres de percevoir des dons mais sans compensation pour le donateur. Voir le schéma ci-dessus pour le résumé des critères.
Pour demander un rescrit fiscal, il faut : être une association déclarée, être à jour de ses déclarations, avoir 3 ans d'activité, avoir un objet d'intérêt général et ne pas s'inscrire dans le champ de la concurrence. La démarche se fait ici : https://www.economie.gouv.fr/cedef/rescrit-fiscal-association
la reconnaissance d'utilité publique demande un minimum de 200 adhérents et de remplir un service d'utilité publique, plus d'infos ici : https://www.associations.gouv.fr/reconnaissance-d-utilite-publique.html
Tips !
- Il peut être intéressant de demander la sectorisation avant que l'administration n'applique les taux d'imposition sur l'ensemble de l'activité.
- Être assujettis à la TVA peut-être intéressant financièrement si on achète plus que ce que l'on vend (ex. une compagnie qui monte une création par an avec de nombreux et coûteux costumes ou instruments ou accessoires)
- Pour aller plus loin : https://www.associations.gouv.fr/la-fiscalite-applicable-aux-associations.html
- Pour se renseigner : éviter les centres des impôts qui ne sont souvent que "collecteurs" et "percepteurs", il existe dans chaque département des services administratifs : Direction (départementale ou régionale) des Finances Publiques dont les agents seront plus à même de vous renseigner